硕士招生
首页
>
招生工作
>
硕士招生
>
正文
硕士招生
首页
>
招生工作
>
硕士招生
>
正文
william威廉中文官网2020年硕士研究生招生章程、招生专业目录
发布时间:2019-09-11
阅读人数:
各位考生:
william威廉中文官网2020年硕士研究生招生报考说明、招生专业目录已发布,诚邀有志学子报考(推免)我校2020年硕士研究生。
二、william威廉中文官网2020年硕士研究生招生报考说明(点击查看)
三、william威廉中文官网2020年硕士研究生单独考试招生规定(点击查看)
四、各学院招生专业目录及考试科目
五、william威廉中文官网人才培养专项介绍 (点击查看)
六、william威廉中文官网2020年硕士研究生招生考试科目参考书目(点击查看)
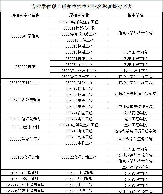
七、专业学位硕士研究生招生专业调整对照表
2019年,教育部对部分专业学位领域进行了调整,现将我校相关招生专业对照表公布如下,供报考参考。

八、研究生招生办公室联系方式
硕士研究生招生政策事宜:028-66367138、028-66367136,赵老师、刘老师
博士研究生招生政策事宜:028-66367130,王老师
招生办公室传真:028-66367138,电子邮箱:yzb@swjtu.cn
研究生招生网官网:http://yz.swjtu.edu.cn
十、温馨提示:我校严禁各单位和人员举办或参与举办考试招生辅导活动,也没有委托社会培训机构进行考试招生辅导培训、招生宣传和组织活动,学校没有提供任何的有关考研的微信群、QQ 群等。在此,郑重提醒各位考生要提高对一些社会办学机构或非法网站的警惕及识别判断能力,不要轻信所谓的“一对一专业辅导”、“保过”、“保录”等非法承诺,谨防上当受骗。

关注交大研招公众号,及时了解招生资讯
来源:研究生招生办公室